设计模式概述
软件设计原则
- 开闭原则
- 里氏代换原则
- 依赖倒转原则
- 接口隔离原则
- 迪米特法则
- 合成复用原则
设计模式分类
创建型模式
用于描述“怎样创建对象”,它的主要特点是“讲对象的创建与使用分离”。
- 单例模式
- 原型模式
- 工厂方法模式
- 抽象工厂模式
- 建造者模式
结构型模式
用于描述如何将类或对象按某种布局组成更大的结构。
- 代理模式
- 适配器模式
- 桥接模式
- 装饰者模式
- 外观模式
- 享元模式
- 组合模式
行为型模式
用于描述类或对象之间怎样相互协作共同完成单个对象无法单独完成的任务,以及怎样分配职责。
- 模板方法模式
- 策略模式
- 命令模式
- 职责链模式
- 状态模式
- 观察者模式
- 中介者模式
- 迭代器模式
- 访问者模式
- 备忘录模式
- 解释器模式
UML类图
软件设计原则详解
开闭原则
对扩展开放,对修改关闭。在程序需要进行拓展的时候,不能去修改原有的代码,实现一个热插拔的效果。简言之,是为了使程序的扩展性好,易于维护和升级。
想要达到这样的效果,我们需要使用接口和抽象类。
因为抽象灵活性好,适应性广,只要抽象的合理,可以基本保持软件架构的稳定。而软件中易变的细节可以从抽象派生来的实现类来进行扩展,当软件需要发生变化时,只需要根据需求重新派生一个实现类来扩展就可以了。
下面以 搜狗输入法
的皮肤为例介绍开闭原则的应用。
【例】搜狗输入法
的皮肤设计。
分析:搜狗输入法
的皮肤是输入法背景图片、窗口颜色和声音等元素的组合。用户可以根据自己的喜爱更换自己的输入法的皮肤,也可以从网上下载新的皮肤。这些皮肤有共同的特点,可以为其定义一个抽象类(AbstractSkin),而每个具体的皮肤(DefaultSpecificSkin和HeimaSpecificSkin)是其子类。用户窗体可以根据需要选择或者增加新的主题,而不需要修改原代码,所以它是满足开闭原则的。
里氏代换原则
里氏代换原则是面向对象设计的基本原则之一。
里氏代换原则:任何基类可以出现的地方,子类一定可以出现。通俗理解:子类可以扩展父类的功能,但不能改变父类原有的功能。换句话说,子类继承父类时,除添加新的方法完成新增功能外,尽量不要重写父类的方法。
如果通过重写父类的方法来完成新的功能,这样写起来虽然简单,但是整个继承体系的可复用性会比较差,特别是运用多态比较频繁时,程序运行出错的概率会非常大。
依赖倒转原则
高层模块不应该依赖低层模块,两者都应该依赖其抽象;抽象不应该依赖细节,细节应该依赖抽象。简单的说就是要求对抽象进行编程,不要对实现进行编程,这样就降低了客户与实现模块间的耦合。
上面这段话中,高层模块指的是在其中实例化了低层模块,比如SpringBoot中Controller层和Service层,因为Controller层实例化了Service层(依赖于Service)层,所以Controller层就是高层模块,而Services层就是低层模块。
在Controller层中调用Service层的时候,我们往往用Service层的接口来声明其具体实例,故而Controller层依赖的是Service层的抽象,而Service层所有类都实现Service层接口,所以Service层也是依赖于Service层的抽象,这个例子诠释了为什么高层模块和低层模块都应该依赖其抽象。
接口隔离原则
客户端不应该被迫依赖于它不使用的方法;一个类对另一个类的依赖应该建立在最小的接口上。
迪米特法则
迪米特法则又叫最少知识原则。
只和你的直接朋友交谈,不跟“陌生人”说话(Talk only to your immediate friends and not to strangers)。
其含义是:如果两个软件实体无须直接通信,那么就不应当发生直接的相互调用,可以通过第三方转发该调用。其目的是降低类之间的耦合度,提高模块的相对独立性。
迪米特法则中的“朋友”是指:当前对象本身、当前对象的成员对象、当前对象所创建的对象、当前对象的方法参数等,这些对象同当前对象存在关联、聚合或组合关系,可以直接访问这些对象的方法。
示例
假设我们有一个在线书店应用,其中包含以下类:
Book
– 代表书籍的类。Bookstore
– 代表书店的类,它有一个方法来显示书籍的价格。Customer
– 代表顾客的类,顾客可以询问书店书籍的价格。
未应用迪米特法则的情况:
// Book 类
public class Book {
private String title;
private double price;
// 构造函数、getter 和 setter 省略
public double getPrice() {
return price;
}
}
// Bookstore 类
public class Bookstore {
private List<Book> books;
// 构造函数、添加书籍的方法等省略
public Book getBook(int index) {
return books.get(index);
}
}
// Customer 类
public class Customer {
public void checkBookPrice() {
Bookstore bookstore = new Bookstore();
Book book = bookstore.getBook(0); // 直接访问 Book 对象
System.out.println("The price of the book is: " + book.getPrice());
}
}
在上面的例子中,Customer
类直接访问了 Book
类的实例来获取价格,这违反了迪米特法则。
应用迪米特法则的情况:
// Book 类不变
// Bookstore 类
public class Bookstore {
private List<Book> books;
// 构造函数、添加书籍的方法等省略
public double getBookPrice(int index) {
return books.get(index).getPrice();
}
}
// Customer 类
public class Customer {
public void checkBookPrice() {
Bookstore bookstore = new Bookstore();
double price = bookstore.getBookPrice(0); // 通过 Bookstore 获取价格
System.out.println("The price of the book is: " + price);
}
}
在应用了迪米特法则的版本中,Customer
类不再直接与 Book
类交互。相反,它通过 Bookstore
类的 getBookPrice
方法来获取书籍的价格。这样,Customer
类只与 Bookstore
类交互,符合迪米特法则的指导原则。
这种方法减少了类之间的直接交互,降低了耦合度,并提高了代码的模块化。
总结
由上面的例子,我们可以看出,迪米特法则其实本质上是吧n-n
的复杂耦合关系简化为了n-1-n
的简单耦合关系,其通过添加一个中间层(中介),使系统更加的有序。
合成复用原则
合成复用原则是指:尽量先使用组合或者聚合等关联关系来实现,其次才考虑使用继承关系来实现。
通常类的复用分为继承复用和合成复用两种。
继承复用虽然有简单和易实现的优点,但它也存在以下缺点:
- 继承复用破坏了类的封装性。因为继承会将父类的实现细节暴露给子类,父类对子类是透明的,所以这种复用又称为“白箱”复用。
- 子类与父类的耦合度高。父类的实现的任何改变都会导致子类的实现发生变化,这不利于类的扩展与维护。
- 它限制了复用的灵活性。从父类继承而来的实现是静态的,在编译时已经定义,所以在运行时不可能发生变化。
采用组合或聚合复用时,可以将已有对象纳入新对象中,使之成为新对象的一部分,新对象可以调用已有对象的功能,它有以下优点:
- 它维持了类的封装性。因为成分对象的内部细节是新对象看不见的,所以这种复用又称为“黑箱”复用。
- 对象间的耦合度低。可以在类的成员位置声明抽象。
- 复用的灵活性高。这种复用可以在运行时动态进行,新对象可以动态地引用与成分对象类型相同的对象。
创建者模式
创建型模式的主要关注点是“怎样创建对象?”,它的主要特点是“将对象的创建与使用分离”。
这样可以降低系统的耦合度,使用者不需要关注对象的创建细节。
创建型模式分为:
- 单例模式
- 工厂方法模式
- 抽象工程模式
- 原型模式
- 建造者模式
单例模式
单例模式(Singleton Pattern)是 Java 中最简单的设计模式之一。这种类型的设计模式属于创建型模式,它提供了一种创建对象的最佳方式。
这种模式涉及到一个单一的类,该类负责创建自己的对象,同时确保只有单个对象被创建。这个类提供了一种访问其唯一的对象的方式,可以直接访问,不需要实例化该类的对象。
结构
单例模式的主要有以下角色:
- 单例类。只能创建一个实例的类
- 访问类。使用单例类
分类
- 饿汉式:类加载就会导致该单实例对象被创建
- 懒汉式:类加载不会导致该单实例对象被创建,而是首次使用该对象时才会创建
饿汉式单例
方式1(静态成员变量方式)
/**
* 饿汉式
* 静态变量创建类的对象
*/
public class Singleton {
//私有构造方法
private Singleton() {}
//在成员位置创建该类的对象
private static Singleton instance = new Singleton();
//对外提供静态方法获取该对象
public static Singleton getInstance() {
return instance;
}
}
说明:
该方式在成员位置声明Singleton类型的静态变量,并创建Singleton类的对象instance。instance对象是随着类的加载而创建的。如果该对象足够大的话,而一直没有使用就会造成内存的浪费。
方式2(静态代码块方式)
/**
* 饿汉式
* 在静态代码块中创建该类对象
*/
public class Singleton {
//私有构造方法
private Singleton() {}
//在成员位置创建该类的对象
private static Singleton instance;
static {
instance = new Singleton();
}
//对外提供静态方法获取该对象
public static Singleton getInstance() {
return instance;
}
}
说明:
该方式在成员位置声明Singleton类型的静态变量,而对象的创建是在静态代码块中,也是对着类的加载而创建。所以和饿汉式的方式1基本上一样,当然该方式也存在内存浪费问题。
方式3(枚举方式)
枚举类实现单例模式是极力推荐的单例实现模式,因为枚举类型是线程安全的,并且只会装载一次,设计者充分的利用了枚举的这个特性来实现单例模式,枚举的写法非常简单,而且枚举类型是所用单例实现中唯一一种不会被破坏的单例实现模式。
/**
* 枚举方式
*/
public enum Singleton {
INSTANCE;
}
说明:
枚举方式属于饿汉式方式,在不考虑内存空间的情况下,优先使用枚举方式。
懒汉式单例
方式1(线程不安全)
/**
* 懒汉式
* 线程不安全
*/
public class Singleton {
//私有构造方法
private Singleton() {}
//在成员位置创建该类的对象
private static Singleton instance;
//对外提供静态方法获取该对象
public static Singleton getInstance() {
if(instance == null) {
instance = new Singleton();
}
return instance;
}
}
说明:
从上面代码我们可以看出该方式在成员位置声明Singleton类型的静态变量,并没有进行对象的赋值操作,那么什么时候赋值的呢?当调用getInstance()
方法获取Singleton类的对象的时候才创建Singleton类的对象,这样就实现了懒加载的效果。但是,如果是多线程环境,会出现线程安全问题,因为在Singleton类对象未被创建的时候,多个线程如果同时调用getInstance()
方法,那么就会创建多个Singleton类对象,导致单例被破坏。
方式2(线程安全)
/**
* 懒汉式
* 线程安全
*/
public class Singleton {
//私有构造方法
private Singleton() {}
//在成员位置创建该类的对象
private static Singleton instance;
//对外提供静态方法获取该对象
public static synchronized Singleton getInstance() {
if(instance == null) {
instance = new Singleton();
}
return instance;
}
}
synchronized
关键字给方法加了锁,每次只允许一个线程调用该方法。
说明:
该方式也实现了懒加载效果,同时又解决了线程安全问题。但是在getInstance()
方法上添加了synchronized
关键字,导致该方法的执行效果特别低。从上面代码我们可以看出,其实就是在初始化instance
的时候才会出现线程安全问题,一旦初始化完成就不存在了。
方式3(双重检查锁)
/**
* 双重检查方式
*/
public class Singleton {
//私有构造方法
private Singleton() {}
private static Singleton instance;
//对外提供静态方法获取该对象
public static Singleton getInstance() {
//第一次判断,如果instance不为null,不进入抢锁阶段,直接返回实例
if(instance == null) {
synchronized (Singleton.class) {
//抢到锁之后再次判断是否为null
if(instance == null) {
instance = new Singleton();
}
}
}
return instance;
}
}
双重检查锁模式是一种非常好的单例实现模式,解决了单例、性能、线程安全问题,上面的双重检测锁模式看上去完美无缺,其实是存在问题,在多线程的情况下,可能会出现空指针问题,出现问题的原因是JVM在实例化对象的时候会进行优化和指令重排序操作。
要解决双重检查锁模式带来空指针异常的问题,只需要使用 volatile
关键字, volatile
关键字可以保证可见性和有序性。
/**
* 双重检查方式
*/
public class Singleton {
//私有构造方法
private Singleton() {}
private static volatile Singleton instance;
//对外提供静态方法获取该对象
public static Singleton getInstance() {
//第一次判断,如果instance不为null,不进入抢锁阶段,直接返回实际
if(instance == null) {
synchronized (Singleton.class) {
//抢到锁之后再次判断是否为空
if(instance == null) {
instance = new Singleton();
}
}
}
return instance;
}
}
小结:
添加 volatile
关键字之后的双重检查锁模式是一种比较好的单例实现模式,能够保证在多线程的情况下线程安全也不会有性能问题。
方式4(静态内部类)
静态内部类单例模式中实例由内部类创建,由于 JVM 在加载外部类的过程中, 是不会加载静态内部类的, 只有内部类的属性/方法被调用时才会被加载, 并初始化其静态属性。静态属性由于被 static
修饰,保证只被实例化一次,并且严格保证实例化顺序。
/**
* 静态内部类方式
*/
public class Singleton {
//私有构造方法
private Singleton() {}
private static class SingletonHolder {
private static final Singleton INSTANCE = new Singleton();
}
//对外提供静态方法获取该对象
public static Singleton getInstance() {
return SingletonHolder.INSTANCE;
}
}
说明:
第一次加载Singleton类时不会去初始化INSTANCE,只有第一次调用getInstance
,虚拟机加载SingletonHolder并初始化INSTANCE,这样不仅能确保线程安全,也能保证Singleton类的唯一性。
小结:
静态内部类单例模式是一种优秀的单例模式,是开源项目中比较常用的一种单例模式。在没有加任何锁的情况下,保证了多线程下的安全,并且没有任何性能影响和空间的浪费。
存在的问题
破坏单例模式:
使上面定义的单例类(Singleton)可以创建多个对象,枚举方式除外。有两种方式,分别是序列化和反射。
枚举方式不会出现单例被破坏的情况。
序列化和反序列化
1、Singleton类:
public class Singleton implements Serializable {
//私有构造方法
private Singleton() {}
private static class SingletonHolder {
private static final Singleton INSTANCE = new Singleton();
}
//对外提供静态方法获取该对象
public static Singleton getInstance() {
return SingletonHolder.INSTANCE;
}
}
2、Test类:
public class Test {
public static void main(String[] args) throws Exception {
//往文件中写对象
//writeObject2File();
//从文件中读取对象
Singleton s1 = readObjectFromFile();
Singleton s2 = readObjectFromFile();
//判断两个反序列化后的对象是否是同一个对象
System.out.println(s1 == s2);
}
private static Singleton readObjectFromFile() throws Exception {
//创建对象输入流对象
ObjectInputStream ois = new ObjectInputStream(new FileInputStream("C:\\Users\\Think\\Desktop\\a.txt"));
//第一个读取Singleton对象
Singleton instance = (Singleton) ois.readObject();
return instance;
}
public static void writeObject2File() throws Exception {
//获取Singleton类的对象
Singleton instance = Singleton.getInstance();
//创建对象输出流
ObjectOutputStream oos = new ObjectOutputStream(new FileOutputStream("C:\\Users\\Think\\Desktop\\a.txt"));
//将instance对象写出到文件中
oos.writeObject(instance);
}
}
上面代码运行结果是
false
,表明序列化和反序列化已经破坏了单例设计模式。
反射
1、Singleton类:
public class Singleton {
//私有构造方法
private Singleton() {}
private static volatile Singleton instance;
//对外提供静态方法获取该对象
public static Singleton getInstance() {
if(instance != null) {
return instance;
}
synchronized (Singleton.class) {
if(instance != null) {
return instance;
}
instance = new Singleton();
return instance;
}
}
}
2、Test类:
public class Test {
public static void main(String[] args) throws Exception {
//获取Singleton类的字节码对象
Class clazz = Singleton.class;
//获取Singleton类的私有无参构造方法对象
Constructor constructor = clazz.getDeclaredConstructor();
//取消访问检查
constructor.setAccessible(true);
//创建Singleton类的对象s1
Singleton s1 = (Singleton) constructor.newInstance();
//创建Singleton类的对象s2
Singleton s2 = (Singleton) constructor.newInstance();
//判断通过反射创建的两个Singleton对象是否是同一个对象
System.out.println(s1 == s2);
}
}
上面代码运行结果是
false
,表明序列化和反序列化已经破坏了单例设计模式
问题的解决
序列化和反序列化破坏单例模式的解决方法
在Singleton类中添加readResolve()
方法,在反序列化时被反射调用,如果定义了这个方法,就返回这个方法的值,如果没有定义,则返回新new出来的对象。
1、Singleton类:
public class Singleton implements Serializable {
//私有构造方法
private Singleton() {}
private static class SingletonHolder {
private static final Singleton INSTANCE = new Singleton();
}
//对外提供静态方法获取该对象
public static Singleton getInstance() {
return SingletonHolder.INSTANCE;
}
/**
* 下面是为了解决序列化反序列化破解单例模式
*/
private Object readResolve() {
return SingletonHolder.INSTANCE;
}
}
上述例子中,实现readResolve方法,当我们在其他地方调用序列化方法的时候,就会自动调用readResolve方法。
2、源码解析:
ObjectInputStream类
public final Object readObject() throws IOException, ClassNotFoundException{
...
// if nested read, passHandle contains handle of enclosing object
int outerHandle = passHandle;
try {
Object obj = readObject0(false);//重点查看readObject0方法
.....
}
private Object readObject0(boolean unshared) throws IOException {
...
try {
switch (tc) {
...
case TC_OBJECT:
return checkResolve(readOrdinaryObject(unshared));//重点查看readOrdinaryObject方法
...
}
} finally {
depth--;
bin.setBlockDataMode(oldMode);
}
}
private Object readOrdinaryObject(boolean unshared) throws IOException {
...
//isInstantiable 返回true,执行 desc.newInstance(),通过反射创建新的单例类,
obj = desc.isInstantiable() ? desc.newInstance() : null;
...
// 在Singleton类中添加 readResolve 方法后 desc.hasReadResolveMethod() 方法执行结果为true
if (obj != null && handles.lookupException(passHandle) == null && desc.hasReadResolveMethod()) {
// 通过反射调用 Singleton 类中的 readResolve 方法,将返回值赋值给rep变量
// 这样多次调用ObjectInputStream类中的readObject方法,继而就会调用我们定义的readResolve方法,所以返回的是同一个对象。
Object rep = desc.invokeReadResolve(obj);
...
}
return obj;
}
反射破坏单例模式的解决方法
因为通过反射破坏单例模式本质上是反射调用单例的静态构造方法,所以我们在其构造方法中进行一些判断就能解决这个问题。
public class Singleton {
//私有构造方法
private Singleton() {
/*
反射破解单例模式需要添加的代码
*/
synchronized (Singleton.class) {
// 这里加锁是为了线程安全
if(instance != null) {
throw new RuntimeException();
}
}
}
private static volatile Singleton instance;
//对外提供静态方法获取该对象
public static Singleton getInstance() {
if(instance != null) {
return instance;
}
synchronized (Singleton.class) {
if(instance != null) {
return instance;
}
instance = new Singleton();
return instance;
}
}
}
JDK源码-Runtime类
Runtime类就是使用的饿汉式单例设计模式。
public class Runtime {
private static Runtime currentRuntime = new Runtime();
/**
* Returns the runtime object associated with the current Java application.
* Most of the methods of class <code>Runtime</code> are instance
* methods and must be invoked with respect to the current runtime object.
*
* @return the <code>Runtime</code> object associated with the current
* Java application.
*/
public static Runtime getRuntime() {
return currentRuntime;
}
/** Don't let anyone else instantiate this class */
private Runtime() {}
...
}
使用Runtime类中的方法
public class RuntimeDemo {
public static void main(String[] args) throws IOException {
//获取Runtime类对象
Runtime runtime = Runtime.getRuntime();
//返回 Java 虚拟机中的内存总量。
System.out.println(runtime.totalMemory());
//返回 Java 虚拟机试图使用的最大内存量。
System.out.println(runtime.maxMemory());
//创建一个新的进程执行指定的字符串命令,返回进程对象
Process process = runtime.exec("ipconfig");
//获取命令执行后的结果,通过输入流获取
InputStream inputStream = process.getInputStream();
byte[] arr = new byte[1024 * 1024* 100];
int b = inputStream.read(arr);
System.out.println(new String(arr,0,b,"gbk"));
}
}
工厂模式
概述
需求:设计一个咖啡店点餐系统。
设计一个咖啡类(Coffee),并定义其两个子类(美式咖啡【AmericanCoffee】和拿铁咖啡【LatteCoffee】);再设计一个咖啡店类(CoffeeStore),咖啡店具有点咖啡的功能。
具体类的设计如下:
在java中,万物皆对象,这些对象都需要创建,如果创建的时候直接new该对象,就会对该对象耦合严重,假如我们要更换对象,所有new对象的地方都需要修改一遍,这显然违背了软件设计的开闭原则。如果我们使用工厂来生产对象,我们就只和工厂打交道就可以了,彻底和对象解耦,如果要更换对象,直接在工厂里更换该对象即可,达到了与对象解耦的目的;所以说,工厂模式最大的优点就是:解耦。
在本教程中会介绍三种工厂的使用
- 简单工厂模式(不属于GOF的23种经典设计模式)
- 工厂方法模式
- 抽象工厂模式
简单工厂模式
结构
简单工厂包含如下角色:
- 抽象产品 :定义了产品的规范,描述了产品的主要特性和功能。
- 具体产品 :实现或者继承抽象产品的子类
- 具体工厂 :提供了创建产品的方法,调用者通过该方法来获取产品。
具体实现
工厂类代码如下:
public class SimpleCoffeeFactory {
public Coffee createCoffee(String type) {
Coffee coffee = null;
if("americano".equals(type)) {
coffee = new AmericanoCoffee();
} else if("latte".equals(type)) {
coffee = new LatteCoffee();
}
return coffee;
}
}
总结
其实就是把咖啡店与具体咖啡的耦合转换成了工厂与具体咖啡的耦合,如果没有工厂,那么咖啡店与咖啡耦合,超市与咖啡耦合,糕点店与咖啡耦合,外卖与咖啡耦合,也就是说只要能买到咖啡的地方,都与各种各样的咖啡耦合,是n-n的关系,只要咖啡种类增加了,所有能买咖啡的地方都需要改动,严重违反了开闭原则。
如果加入了工厂,其实就相当于加了一层中介,将n-n的关系转化为了n-1-n的关系,这样子咖啡种类变更后只需要修改工厂类即可,不需要改动大量卖咖啡的地方。
可以看出,这里其实运用了迪米特法则进行解耦。本质上来讲,这里将对象的创建和业务逻辑层分离开。
问题
增加新的产品还是需要修改工厂类的代码,仍然不满足“开闭原则”。
拓展(静态工厂)
在开发中也有一部分人将工厂类中的创建对象的功能定义为静态的,这个就是静态工厂模式,它也不是23种设计模式中的。代码如下:
public class SimpleCoffeeFactory {
public static Coffee createCoffee(String type) {
Coffee coffee = null;
if("americano".equals(type)) {
coffee = new AmericanoCoffee();
} else if("latte".equals(type)) {
coffee = new LatteCoffee();
}
return coffe;
}
}
工厂方法模式
针对简单工厂模式的缺点,工厂方法模式可以完美解决,符合开闭原则。
概念
定义一个用于创建对象的接口,让子类决定实例化哪个产品类对象。工厂方法使一个产品类的实例化延迟到其工厂的子类。
结构
工厂方法模式的主要角色:
- 抽象工厂(Abstract Factory):提供了创建产品的接口,调用者通过它访问具体工厂的工厂方法来创建产品。
- 具体工厂(ConcreteFactory):主要是实现抽象工厂中的抽象方法,完成具体产品的创建。
- 抽象产品(Product):定义了产品的规范,描述了产品的主要特性和功能。
- 具体产品(ConcreteProduct):实现了抽象产品角色所定义的接口,由具体工厂来创建,它同具体工厂之间一一对应。
实现
使用工厂方法模式对上例进行改进,类图如下:
代码如下:
抽象工厂:
public interface CoffeeFactory {
Coffee createCoffee();
}
具体工厂:
public class LatteCoffeeFactory implements CoffeeFactory {
public Coffee createCoffee() {
return new LatteCoffee();
}
}
public class AmericanCoffeeFactory implements CoffeeFactory {
public Coffee createCoffee() {
return new AmericanCoffee();
}
}
咖啡店类:
public class CoffeeStore {
private CoffeeFactory factory;
public CoffeeStore(CoffeeFactory factory) {
this.factory = factory;
}
public Coffee orderCoffee(String type) {
Coffee coffee = factory.createCoffee();
coffee.addMilk();
coffee.addsugar();
return coffee;
}
}
从以上的编写的代码可以看到,要增加产品类时也要相应地增加工厂类,不需要修改工厂类的代码了,这样就解决了简单工厂模式的缺点。
工厂方法模式是简单工厂模式的进一步抽象。由于使用了多态性,工厂方法模式保持了简单工厂模式的优点,而且克服了它的缺点。
问题
每增加一个产品就要增加一个具体产品类和一个对应的具体工厂类,这增加了系统的复杂度。
抽象工厂模式
抽象工厂模式是一种用于创建相关或依赖对象的家族,而不需要指定其具体类的设计模式。这种模式与前面提到的工厂方法模式有所不同。在工厂方法模式中,工厂是专注于生产单一等级的产品,例如一个专门生产动物的畜牧场、只生产电视机的电视机厂,或者只培养计算机软件专业学生的教育机构。
相比之下,抽象工厂模式适用于更复杂的场景,其中一个工厂需要生产多个相关或依赖的产品,这些产品可能属于不同的类别或等级。例如,一个电器厂可能同时生产电视机、洗衣机和空调;一个大学可能提供软件工程、生物科学等多个不同领域的专业。
在抽象工厂模式中,每个工厂生产的一系列产品被称为一个产品族。这些产品族彼此相关,通常来自同一品牌或类别。在此模式下,横轴代表产品等级(即同类产品),而纵轴代表产品族(即同一品牌或来自同一工厂的产品)。
总结来说,抽象工厂模式允许创建多个相关或依赖对象的集合,而无需指定它们的具体类。这种模式特别适用于那些需要创建多个相互依赖的对象的复杂场景,使得产品的创建更加灵活,同时也更容易扩展和维护。
概念
是一种为访问类提供一个创建一组相关或相互依赖对象的接口,且访问类无须指定所要产品的具体类就能得到同族的不同等级的产品的模式结构。
抽象工厂模式是工厂方法模式的升级版本,工厂方法模式只生产一个等级的产品,而抽象工厂模式可生产多个等级的产品。
结构
抽象工厂模式的主要角色如下:
- 抽象工厂(Abstract Factory):提供了创建产品的接口,它包含多个创建产品的方法,可以创建多个不同等级的产品。
- 具体工厂(Concrete Factory):主要是实现抽象工厂中的多个抽象方法,完成具体产品的创建。
- 抽象产品(Product):定义了产品的规范,描述了产品的主要特性和功能,抽象工厂模式有多个抽象产品。
- 具体产品(ConcreteProduct):实现了抽象产品角色所定义的接口,由具体工厂来创建,它 同具体工厂之间是多对一的关系。
实现
现咖啡店业务发生改变,不仅要生产咖啡还要生产甜点,如提拉米苏、抹茶慕斯等,要是按照工厂方法模式,需要定义提拉米苏类、抹茶慕斯类、提拉米苏工厂、抹茶慕斯工厂、甜点工厂类,很容易发生类爆炸情况。其中拿铁咖啡、美式咖啡是一个产品等级,都是咖啡;提拉米苏、抹茶慕斯也是一个产品等级;拿铁咖啡和提拉米苏是同一产品族(也就是都属于意大利风味),美式咖啡和抹茶慕斯是同一产品族(也就是都属于美式风味)。所以这个案例可以使用抽象工厂模式实现。类图如下:
代码如下:
抽象工厂:
public interface DessertFactory {
Coffee createCoffee();
Dessert createDessert();
}
具体工厂:
//美式甜点工厂
public class AmericanDessertFactory implements DessertFactory {
public Coffee createCoffee() {
return new AmericanCoffee();
}
public Dessert createDessert() {
return new MatchaMousse();
}
}
//意大利风味甜点工厂
public class ItalyDessertFactory implements DessertFactory {
public Coffee createCoffee() {
return new LatteCoffee();
}
public Dessert createDessert() {
return new Tiramisu();
}
}
如果要加同一个产品族的话,只需要再加一个对应的工厂类即可,不需要修改其他的类。
优点
当一个产品族中的多个对象被设计成一起工作时,它能保证客户端始终只使用同一个产品族中的对象。
缺点
当产品族中需要增加一个新的产品时,所有的工厂类都需要进行修改。
使用场景
-
当需要创建的对象是一系列相互关联或相互依赖的产品族时,如电器工厂中的电视机、洗衣机、空调等。
-
系统中有多个产品族,但每次只使用其中的某一族产品。如有人只喜欢穿某一个品牌的衣服和鞋。
-
系统中提供了产品的类库,且所有产品的接口相同,客户端不依赖产品实例的创建细节和内部结构。
如:输入法换皮肤,一整套一起换。生成不同操作系统的程序。
模式扩展
简单工厂+配置文件解除耦合
Spring的底层实现就是这样做的。
可以通过工厂模式+配置文件的方式解除工厂对象和产品对象的耦合。在工厂类中加载配置文件中的全类名,并创建对象进行存储,客户端如果需要对象,直接进行获取即可。
第一步:定义配置文件
为了演示方便,我们使用properties文件作为配置文件,名称为bean.properties
american=com.itheima.pattern.factory.config_factory.AmericanCoffee
latte=com.itheima.pattern.factory.config_factory.LatteCoffee
第二步:改进工厂类
public class CoffeeFactory {
private static Map<String,Coffee> map = new HashMap();
static {
Properties p = new Properties();
InputStream is = CoffeeFactory.class.getClassLoader().getResourceAsStream("bean.properties");
try {
p.load(is);
//遍历Properties集合对象
Set<Object> keys = p.keySet();
for (Object key : keys) {
//根据键获取值(全类名)
String className = p.getProperty((String) key);
//获取字节码对象
Class clazz = Class.forName(className);
Coffee obj = (Coffee) clazz.newInstance();
map.put((String)key,obj);
}
} catch (Exception e) {
e.printStackTrace();
}
}
public static Coffee createCoffee(String name) {
return map.get(name);
}
}
静态成员变量用来存储创建的对象(键存储的是名称,值存储的是对应的对象),而读取配置文件以及创建对象写在静态代码块中,目的就是只需要执行一次。
JDK源码解析
public class Demo {
public static void main(String[] args) {
List<String> list = new ArrayList<>();
list.add("令狐冲");
list.add("风清扬");
list.add("任我行");
//获取迭代器对象
Iterator<String> it = list.iterator();
//使用迭代器遍历
while(it.hasNext()) {
String ele = it.next();
System.out.println(ele);
}
}
}
对上面的代码大家应该很熟,使用迭代器遍历集合,获取集合中的元素。而单列集合获取迭代器的方法就使用到了工厂方法模式。我们看通过类图看看结构:
Collection接口是抽象工厂类,ArrayList是具体的工厂类;Iterator接口是抽象商品类,ArrayList类中的Iter内部类是具体的商品类。在具体的工厂类中iterator()方法创建具体的商品类的对象。
DateForamt类中的getInstance()方法使用的是工厂模式;
Calendar类中的getInstance()方法使用的是工厂模式;
原型模式
概述
用一个已经创建的实例作为原型,通过复制该原型对象来创建一个和原型对象相同的新对象。
结构
原型模式包含如下角色:
- 抽象原型类:规定了具体原型对象必须实现的的 clone() 方法。
- 具体原型类:实现抽象原型类的 clone() 方法,它是可被复制的对象。
- 访问类:使用具体原型类中的 clone() 方法来复制新的对象。
接口类图如下:
实现
原型模式的克隆分为浅克隆和深克隆。
浅克隆:创建一个新对象,新对象的属性和原来对象完全相同,对于非基本类型属性,仍指向原有属性所指向的对象的内存地址。
深克隆:创建一个新对象,属性中引用的其他对象也会被克隆,不再指向原有对象地址。
Java中的Object类中提供了 clone()
方法来实现浅克隆。 Cloneable 接口是上面的类图中的抽象原型类,而实现了Cloneable接口的子实现类就是具体的原型类。代码如下:
Realizetype(具体的原型类):
public class Realizetype implements Cloneable {
public Realizetype() {
System.out.println("具体的原型对象创建完成!");
}
@Override
protected Realizetype clone() throws CloneNotSupportedException {
System.out.println("具体原型复制成功!");
return (Realizetype) super.clone();
}
}
PrototypeTest(测试访问类):
public class PrototypeTest {
public static void main(String[] args) throws CloneNotSupportedException {
Realizetype r1 = new Realizetype();
Realizetype r2 = r1.clone();
System.out.println("对象r1和r2是同一个对象?" + (r1 == r2));
}
}
案例
用原型模式生成“三好学生”奖状
同一学校的“三好学生”奖状除了获奖人姓名不同,其他都相同,可以使用原型模式复制多个“三好学生”奖状出来,然后在修改奖状上的名字即可。
类图如下:
代码如下:
//奖状类
public class Citation implements Cloneable {
private String name;
public void setName(String name) {
this.name = name;
}
public String getName() {
return (this.name);
}
public void show() {
System.out.println(name + "同学:在2020学年第一学期中表现优秀,被评为三好学生。特发此状!");
}
@Override
public Citation clone() throws CloneNotSupportedException {
return (Citation) super.clone();
}
}
//测试访问类
public class CitationTest {
public static void main(String[] args) throws CloneNotSupportedException {
Citation c1 = new Citation();
c1.setName("张三");
//复制奖状
Citation c2 = c1.clone();
//将奖状的名字修改李四
c2.setName("李四");
c1.show();
c2.show();
}
}
使用场景
- 对象的创建非常复杂,可以使用原型模式快捷的创建对象。
- 性能和安全要求比较高。
扩展(深克隆)
将上面的“三好学生”奖状的案例中Citation类的name属性修改为Student类型的属性。代码如下:
//奖状类
public class Citation implements Cloneable {
private Student stu;
public Student getStu() {
return stu;
}
public void setStu(Student stu) {
this.stu = stu;
}
void show() {
System.out.println(stu.getName() + "同学:在2020学年第一学期中表现优秀,被评为三好学生。特发此状!");
}
@Override
public Citation clone() throws CloneNotSupportedException {
return (Citation) super.clone();
}
}
//学生类
public class Student {
private String name;
private String address;
public Student(String name, String address) {
this.name = name;
this.address = address;
}
public Student() {
}
public String getName() {
return name;
}
public void setName(String name) {
this.name = name;
}
public String getAddress() {
return address;
}
public void setAddress(String address) {
this.address = address;
}
}
//测试类
public class CitationTest {
public static void main(String[] args) throws CloneNotSupportedException {
Citation c1 = new Citation();
Student stu = new Student("张三", "西安");
c1.setStu(stu);
//复制奖状
Citation c2 = c1.clone();
//获取c2奖状所属学生对象
Student stu1 = c2.getStu();
stu1.setName("李四");
//判断stu对象和stu1对象是否是同一个对象
System.out.println("stu和stu1是同一个对象?" + (stu == stu1));
c1.show();
c2.show();
}
}
运行结果为:
说明:
stu对象和stu1对象是同一个对象,就会产生将stu1对象中name属性值改为“李四”,两个Citation(奖状)对象中显示的都是李四。这就是浅克隆的效果,对具体原型类(Citation)中的引用类型的属性进行引用的复制。这种情况需要使用深克隆,而进行深克隆需要使用对象流。代码如下:
public class CitationTest1 {
public static void main(String[] args) throws Exception {
Citation c1 = new Citation();
Student stu = new Student("张三", "西安");
c1.setStu(stu);
//创建对象输出流对象
ObjectOutputStream oos = new ObjectOutputStream(new FileOutputStream("C:\\Users\\Think\\Desktop\\b.txt"));
//将c1对象写出到文件中
oos.writeObject(c1);
oos.close();
//创建对象出入流对象
ObjectInputStream ois = new ObjectInputStream(new FileInputStream("C:\\Users\\Think\\Desktop\\b.txt"));
//读取对象
Citation c2 = (Citation) ois.readObject();
//获取c2奖状所属学生对象
Student stu1 = c2.getStu();
stu1.setName("李四");
//判断stu对象和stu1对象是否是同一个对象
System.out.println("stu和stu1是同一个对象?" + (stu == stu1));
c1.show();
c2.show();
}
}
运行结果为:
注意:Citation类和Student类必须实现Serializable接口,否则会抛NotSerializableException异常。
建造者模式
概述
将一个复杂对象的构建与表示分离,使得同样的构建过程可以创建不同的表示。
- 分离了部件的构造(由Builder来负责)和装配(由Director负责)。 从而可以构造出复杂的对象。这个模式适用于:某个对象的构建过程复杂的情况。
- 由于实现了构建和装配的解耦。不同的构建器,相同的装配,也可以做出不同的对象;相同的构建器,不同的装配顺序也可以做出不同的对象。也就是实现了构建算法、装配算法的解耦,实现了更好的复用。
- 建造者模式可以将部件和其组装过程分开,一步一步创建一个复杂的对象。用户只需要指定复杂对象的类型就可以得到该对象,而无须知道其内部的具体构造细节。
结构
建造者(Builder)模式包含如下角色:
-
抽象建造者类(Builder):这个接口规定要实现复杂对象的那些部分的创建,并不涉及具体的部件对象的创建。
-
具体建造者类(ConcreteBuilder):实现 Builder 接口,完成复杂产品的各个部件的具体创建方法。在构造过程完成后,提供产品的实例。
-
产品类(Product):要创建的复杂对象。
-
指挥者类(Director):调用具体建造者来创建复杂对象的各个部分,在指导者中不涉及具体产品的信息,只负责保证对象各部分完整创建或按某种顺序创建。
类图如下:
实例
创建共享单车
生产自行车是一个复杂的过程,它包含了车架,车座等组件的生产。而车架又有碳纤维,铝合金等材质的,车座有橡胶,真皮等材质。对于自行车的生产就可以使用建造者模式。
这里Bike是产品,包含车架,车座等组件;Builder是抽象建造者,MobikeBuilder和OfoBuilder是具体的建造者;Director是指挥者。类图如下:
具体的代码如下:
//自行车类
public class Bike {
private String frame;
private String seat;
public String getFrame() {
return frame;
}
public void setFrame(String frame) {
this.frame = frame;
}
public String getSeat() {
return seat;
}
public void setSeat(String seat) {
this.seat = seat;
}
}
// 抽象 builder 类
public abstract class Builder {
protected Bike mBike = new Bike();
public abstract void buildFrame();
public abstract void buildSeat();
public abstract Bike createBike();
}
//摩拜单车Builder类
public class MobikeBuilder extends Builder {
@Override
public void buildFrame() {
mBike.setFrame("铝合金车架");
}
@Override
public void buildSeat() {
mBike.setSeat("真皮车座");
}
@Override
public Bike createBike() {
return mBike;
}
}
//ofo单车Builder类
public class OfoBuilder extends Builder {
@Override
public void buildFrame() {
mBike.setFrame("碳纤维车架");
}
@Override
public void buildSeat() {
mBike.setSeat("橡胶车座");
}
@Override
public Bike createBike() {
return mBike;
}
}
//指挥者类
public class Director {
private Builder mBuilder;
public Director(Builder builder) {
mBuilder = builder;
}
public Bike construct() {
mBuilder.buildFrame();
mBuilder.buildSeat();
return mBuilder.createBike();
}
}
//测试类
public class Client {
public static void main(String[] args) {
showBike(new OfoBuilder());
showBike(new MobikeBuilder());
}
private static void showBike(Builder builder) {
Director director = new Director(builder);
Bike bike = director.construct();
System.out.println(bike.getFrame());
System.out.println(bike.getSeat());
}
}
注意:
上面示例是 Builder模式的常规用法,指挥者类 Director 在建造者模式中具有很重要的作用,它用于指导具体构建者如何构建产品,控制调用先后次序,并向调用者返回完整的产品类,但是有些情况下需要简化系统结构,可以把指挥者类和抽象建造者进行结合
// 抽象 builder 类
public abstract class Builder {
protected Bike mBike = new Bike();
public abstract void buildFrame();
public abstract void buildSeat();
public abstract Bike createBike();
public Bike construct() {
this.buildFrame();
this.BuildSeat();
return this.createBike();
}
}
说明:
这样做确实简化了系统结构,但同时也加重了抽象建造者类的职责,也不是太符合单一职责原则,如果 construct() 过于复杂,建议还是封装到 Director 中。
优缺点
优点:
- 建造者模式的封装性很好。使用建造者模式可以有效的封装变化,在使用建造者模式的场景中,一般产品类和建造者类是比较稳定的,因此,将主要的业务逻辑封装在指挥者类中对整体而言可以取得比较好的稳定性。
- 在建造者模式中,客户端不必知道产品内部组成的细节,将产品本身与产品的创建过程解耦,使得相同的创建过程可以创建不同的产品对象。
- 可以更加精细地控制产品的创建过程 。将复杂产品的创建步骤分解在不同的方法中,使得创建过程更加清晰,也更方便使用程序来控制创建过程。
- 建造者模式很容易进行扩展。如果有新的需求,通过实现一个新的建造者类就可以完成,基本上不用修改之前已经测试通过的代码,因此也就不会对原有功能引入风险。符合开闭原则。
缺点:
造者模式所创建的产品一般具有较多的共同点,其组成部分相似,如果产品之间的差异性很大,则不适合使用建造者模式,因此其使用范围受到一定的限制。
使用场景
建造者(Builder)模式创建的是复杂对象,其产品的各个部分经常面临着剧烈的变化,但将它们组合在一起的算法却相对稳定,所以它通常在以下场合使用。
- 创建的对象较复杂,由多个部件构成,各部件面临着复杂的变化,但构件间的建造顺序是稳定的。
- 创建复杂对象的算法独立于该对象的组成部分以及它们的装配方式,即产品的构建过程和最终的表示是独立的。
模式扩展
建造者模式除了上面的用途外,在开发中还有一个常用的使用方式,就是当一个类构造器需要传入很多参数时,如果创建这个类的实例,代码可读性会非常差,而且很容易引入错误,此时就可以利用建造者模式进行重构。
重构前代码如下:
public class Phone {
private String cpu;
private String screen;
private String memory;
private String mainboard;
public Phone(String cpu, String screen, String memory, String mainboard) {
this.cpu = cpu;
this.screen = screen;
this.memory = memory;
this.mainboard = mainboard;
}
public String getCpu() {
return cpu;
}
public void setCpu(String cpu) {
this.cpu = cpu;
}
public String getScreen() {
return screen;
}
public void setScreen(String screen) {
this.screen = screen;
}
public String getMemory() {
return memory;
}
public void setMemory(String memory) {
this.memory = memory;
}
public String getMainboard() {
return mainboard;
}
public void setMainboard(String mainboard) {
this.mainboard = mainboard;
}
@Override
public String toString() {
return "Phone{" +
"cpu='" + cpu + '\'' +
", screen='" + screen + '\'' +
", memory='" + memory + '\'' +
", mainboard='" + mainboard + '\'' +
'}';
}
}
public class Client {
public static void main(String[] args) {
//构建Phone对象
Phone phone = new Phone("intel","三星屏幕","金士顿","华硕");
System.out.println(phone);
}
}
上面在客户端代码中构建Phone对象,传递了四个参数,如果参数更多呢?代码的可读性及使用的成本就是比较高。
重构后代码:
public class Phone {
private String cpu;
private String screen;
private String memory;
private String mainboard;
private Phone(Builder builder) {
cpu = builder.cpu;
screen = builder.screen;
memory = builder.memory;
mainboard = builder.mainboard;
}
public static final class Builder {
private String cpu;
private String screen;
private String memory;
private String mainboard;
public Builder() {}
public Builder cpu(String val) {
cpu = val;
return this;
}
public Builder screen(String val) {
screen = val;
return this;
}
public Builder memory(String val) {
memory = val;
return this;
}
public Builder mainboard(String val) {
mainboard = val;
return this;
}
public Phone build() {
return new Phone(this);}
}
@Override
public String toString() {
return "Phone{" +
"cpu='" + cpu + '\'' +
", screen='" + screen + '\'' +
", memory='" + memory + '\'' +
", mainboard='" + mainboard + '\'' +
'}';
}
}
public class Client {
public static void main(String[] args) {
Phone phone = new Phone.Builder()
.cpu("intel")
.mainboard("华硕")
.memory("金士顿")
.screen("三星")
.build();
System.out.println(phone);
}
}
重构后的代码在使用起来更方便,某种程度上也可以提高开发效率。从软件设计上,对程序员的要求比较高。
这里重构之后本质上和使用@builder注解是一样的,该注解就是使用了建造者模式,可以进行链式编程,极其方便。
创建者模式对比
工厂方法模式VS建造者模式
工厂方法模式注重的是整体对象的创建方式;而建造者模式注重的是部件构建的过程,意在通过一步一步地精确构造创建出一个复杂的对象。
我们举个简单例子来说明两者的差异,如要制造一个超人,如果使用工厂方法模式,直接产生出来的就是一个力大无穷、能够飞翔、内裤外穿的超人;而如果使用建造者模式,则需要组装手、头、脚、躯干等部分,然后再把内裤外穿,于是一个超人就诞生了。
抽象工厂模式VS建造者模式
抽象工厂模式实现对产品家族的创建,一个产品家族是这样的一系列产品:具有不同分类维度的产品组合,采用抽象工厂模式则是不需要关心构建过程,只关心什么产品由什么工厂生产即可。
建造者模式则是要求按照指定的蓝图建造产品,它的主要目的是通过组装零配件而产生一个新产品。
如果将抽象工厂模式看成汽车配件生产工厂,生产一个产品族的产品,那么建造者模式就是一个汽车组装工厂,通过对部件的组装可以返回一辆完整的汽车。
结构型模式
结构型模式描述如何将类或对象按某种布局组成更大的结构。它分为类结构型模式和对象结构型模式,前者采用继承机制来组织接口和类,后者釆用组合或聚合来组合对象。
由于组合关系或聚合关系比继承关系耦合度低,满足“合成复用原则”,所以对象结构型模式比类结构型模式具有更大的灵活性。
结构型模式分为以下 7 种:
- 代理模式
- 适配器模式
- 装饰者模式
- 桥接模式
- 外观模式
- 组合模式
- 享元模式
代理模式
其实就是使用迪米特法则,将n-n的关系解耦成n-1-n的关系,Spring中的aop就是运用了代理模式,因此我们获得了做一件事情各个时间节点的切面。
概述
由于某些原因需要给某对象提供一个代理以控制对该对象的访问。这时,访问对象不适合或者不能直接引用目标对象,代理对象作为访问对象和目标对象之间的中介。
Java中的代理按照代理类生成时机不同又分为静态代理和动态代理。静态代理代理类在编译期就生成,而动态代理代理类则是在Java运行时动态生成。动态代理又有JDK代理和CGLib代理两种。
结构
代理(Proxy)模式分为三种角色:
- 抽象主题(Subject)类: 通过接口或抽象类声明真实主题和代理对象实现的业务方法。
- 真实主题(Real Subject)类: 实现了抽象主题中的具体业务,是代理对象所代表的真实对象,是最终要引用的对象。
- 代理(Proxy)类 : 提供了与真实主题相同的接口,其内部含有对真实主题的引用,它可以访问、控制或扩展真实主题的功能。
静态代理
我们通过案例来感受一下静态代理。
【例】火车站卖票
如果要买火车票的话,需要去火车站买票,坐车到火车站,排队等一系列的操作,显然比较麻烦。而火车站在多个地方都有代售点,我们去代售点买票就方便很多了。这个例子其实就是典型的代理模式,火车站是目标对象,代售点是代理对象。类图如下:
代码如下:
//卖票接口
public interface SellTickets {
void sell();
}
//火车站 火车站具有卖票功能,所以需要实现SellTickets接口
public class TrainStation implements SellTickets {
public void sell() {
System.out.println("火车站卖票");
}
}
//代售点
public class ProxyPoint implements SellTickets {
private TrainStation station = new TrainStation();
public void sell() {
System.out.println("代理点收取一些服务费用");
station.sell();
}
}
//测试类
public class Client {
public static void main(String[] args) {
ProxyPoint pp = new ProxyPoint();
pp.sell();
}
}
从上面代码中可以看出测试类直接访问的是ProxyPoint类对象,也就是说ProxyPoint作为访问对象和目标对象的中介。同时也对sell方法进行了增强(代理点收取一些服务费用)。
JDK动态代理
接下来我们使用动态代理实现上面案例,先说说JDK提供的动态代理。Java中提供了一个动态代理类Proxy,Proxy并不是我们上述所说的代理对象的类,而是提供了一个创建代理对象的静态方法(newProxyInstance方法)来获取代理对象。
代码如下:
//卖票接口
public interface SellTickets {
void sell();
}
//火车站 火车站具有卖票功能,所以需要实现SellTickets接口
public class TrainStation implements SellTickets {
public void sell() {
System.out.println("火车站卖票");
}
}
//代理工厂,用来创建代理对象
public class ProxyFactory {
private TrainStation station = new TrainStation();
public SellTickets getProxyObject() {
//使用Proxy获取代理对象
/*
newProxyInstance()方法参数说明:
ClassLoader loader : 类加载器,用于加载代理类,使用真实对象的类加载器即可
Class<?>[] interfaces : 真实对象所实现的接口,代理模式真实对象和代理对象实现相同的接口
InvocationHandler h : 代理对象的调用处理程序
*/
SellTickets sellTickets = (SellTickets) Proxy.newProxyInstance(station.getClass().getClassLoader(),
station.getClass().getInterfaces(),
new InvocationHandler() {
/*
InvocationHandler中invoke方法参数说明:
proxy : 代理对象
method : 对应于在代理对象上调用的接口方法的 Method 实例
args : 代理对象调用接口方法时传递的实际参数
*/
public Object invoke(Object proxy, Method method, Object[] args) throws Throwable {
System.out.println("代理点收取一些服务费用(JDK动态代理方式)");
//执行真实对象
Object result = method.invoke(station, args);
return result;
}
});
return sellTickets;
}
}
//测试类
public class Client {
public static void main(String[] args) {
//获取代理对象
ProxyFactory factory = new ProxyFactory();
SellTickets proxyObject = factory.getProxyObject();
proxyObject.sell();
}
}
使用了动态代理,我们思考下面问题:
ProxyFactory是代理类吗?
ProxyFactory不是代理模式中所说的代理类,而代理类是程序在运行过程中动态的在内存中生成的类。通过阿里巴巴开源的 Java 诊断工具(Arthas【阿尔萨斯】)查看代理类的结构:
package com.sun.proxy;
import com.itheima.proxy.dynamic.jdk.SellTickets;
import java.lang.reflect.InvocationHandler;
import java.lang.reflect.Method;
import java.lang.reflect.Proxy;
import java.lang.reflect.UndeclaredThrowableException;
public final class $Proxy0 extends Proxy implements SellTickets {
private static Method m1;
private static Method m2;
private static Method m3;
private static Method m0;
public $Proxy0(InvocationHandler invocationHandler) {
super(invocationHandler);
}
static {
try {
m1 = Class.forName("java.lang.Object").getMethod("equals", Class.forName("java.lang.Object"));
m2 = Class.forName("java.lang.Object").getMethod("toString", new Class[0]);
m3 = Class.forName("com.itheima.proxy.dynamic.jdk.SellTickets").getMethod("sell", new Class[0]);
m0 = Class.forName("java.lang.Object").getMethod("hashCode", new Class[0]);
return;
}
catch (NoSuchMethodException noSuchMethodException) {
throw new NoSuchMethodError(noSuchMethodException.getMessage());
}
catch (ClassNotFoundException classNotFoundException) {
throw new NoClassDefFoundError(classNotFoundException.getMessage());
}
}
public final boolean equals(Object object) {
try {
return (Boolean)this.h.invoke(this, m1, new Object[]{object});
}
catch (Error | RuntimeException throwable) {
throw throwable;
}
catch (Throwable throwable) {
throw new UndeclaredThrowableException(throwable);
}
}
public final String toString() {
try {
return (String)this.h.invoke(this, m2, null);
}
catch (Error | RuntimeException throwable) {
throw throwable;
}
catch (Throwable throwable) {
throw new UndeclaredThrowableException(throwable);
}
}
public final int hashCode() {
try {
return (Integer)this.h.invoke(this, m0, null);
}
catch (Error | RuntimeException throwable) {
throw throwable;
}
catch (Throwable throwable) {
throw new UndeclaredThrowableException(throwable);
}
}
public final void sell() {
try {
this.h.invoke(this, m3, null);
return;
}
catch (Error | RuntimeException throwable) {
throw throwable;
}
catch (Throwable throwable) {
throw new UndeclaredThrowableException(throwable);
}
}
}
从上面的类中,我们可以看到以下几个信息:
- 代理类($Proxy0)实现了SellTickets。这也就印证了我们之前说的真实类和代理类实现同样的接口。
-
代理类($Proxy0)将我们提供了的匿名内部类对象传递给了父类。
-
动态代理的执行流程是什么样?
下面是摘取的重点代码:
//程序运行过程中动态生成的代理类
public final class $Proxy0 extends Proxy implements SellTickets {
private static Method m3;
public $Proxy0(InvocationHandler invocationHandler) {
super(invocationHandler);
}
static {
m3 = Class.forName("com.itheima.proxy.dynamic.jdk.SellTickets").getMethod("sell", new Class[0]);
}
public final void sell() {
this.h.invoke(this, m3, null);
}
}
//Java提供的动态代理相关类
public class Proxy implements java.io.Serializable {
protected InvocationHandler h;
protected Proxy(InvocationHandler h) {
this.h = h;
}
}
//代理工厂类
public class ProxyFactory {
private TrainStation station = new TrainStation();
public SellTickets getProxyObject() {
SellTickets sellTickets = (SellTickets) Proxy.newProxyInstance(station.getClass().getClassLoader(),
station.getClass().getInterfaces(),
new InvocationHandler() {
public Object invoke(Object proxy, Method method, Object[] args) throws Throwable {
System.out.println("代理点收取一些服务费用(JDK动态代理方式)");
Object result = method.invoke(station, args);
return result;
}
});
return sellTickets;
}
}
//测试访问类
public class Client {
public static void main(String[] args) {
//获取代理对象
ProxyFactory factory = new ProxyFactory();
SellTickets proxyObject = factory.getProxyObject();
proxyObject.sell();
}
}
执行流程如下
- 在测试类中通过代理对象调用sell()方法
- 根据多态的特性,执行的是代理类($Proxy0)中的sell()方法
- 代理类($Proxy0)中的sell()方法中又调用了InvocationHandler接口的子实现类对象的invoke方法
- invoke方法通过反射执行了真实对象所属类(TrainStation)中的sell()方法
CGLIB动态代理
同样是上面的案例,我们再次使用CGLIB代理实现。
如果没有定义SellTickets接口,只定义了TrainStation(火车站类)。很显然JDK代理是无法使用了,因为JDK动态代理要求必须定义接口,对接口进行代理。
CGLIB是一个功能强大,高性能的代码生成包。它为没有实现接口的类提供代理,为JDK的动态代理提供了很好的补充。
CGLIB是第三方提供的包,所以需要引入jar包的坐标:
<dependency>
<groupId>cglib</groupId>
<artifactId>cglib</artifactId>
<version>2.2.2</version>
</dependency>
代码如下:
//火车站
public class TrainStation {
public void sell() {
System.out.println("火车站卖票");
}
}
//代理工厂
public class ProxyFactory implements MethodInterceptor {
private TrainStation target = new TrainStation();
public TrainStation getProxyObject() {
//创建Enhancer对象,类似于JDK动态代理的Proxy类,下一步就是设置几个参数
Enhancer enhancer =new Enhancer();
//设置父类的字节码对象
enhancer.setSuperclass(target.getClass());
//设置回调函数
enhancer.setCallback(this);
//创建代理对象
TrainStation obj = (TrainStation) enhancer.create();
return obj;
}
/*
intercept方法参数说明:
o : 代理对象
method : 真实对象中的方法的Method实例
args : 实际参数
methodProxy :代理对象中的方法的method实例
*/
public TrainStation intercept(Object o, Method method, Object[] args, MethodProxy methodProxy) throws Throwable {
System.out.println("代理点收取一些服务费用(CGLIB动态代理方式)");
TrainStation result = (TrainStation) methodProxy.invokeSuper(o, args);
return result;
}
}
//测试类
public class Client {
public static void main(String[] args) {
//创建代理工厂对象
ProxyFactory factory = new ProxyFactory();
//获取代理对象
TrainStation proxyObject = factory.getProxyObject();
proxyObject.sell();
}
}
三种代理的对比
jdk代理和CGLIB代理
使用CGLib实现动态代理,CGLib底层采用ASM字节码生成框架,使用字节码技术生成代理类,在JDK1.6之前比使用Java反射效率要高。唯一需要注意的是,CGLib不能对声明为final的类或者方法进行代理,因为CGLib原理是动态生成被代理类的子类。
在JDK1.6、JDK1.7、JDK1.8逐步对JDK动态代理优化之后,在调用次数较少的情况下,JDK代理效率高于CGLib代理效率,只有当进行大量调用的时候,JDK1.6和JDK1.7比CGLib代理效率低一点,但是到JDK1.8的时候,JDK代理效率高于CGLib代理。所以如果有接口使用JDK动态代理,如果没有接口使用CGLIB代理。
动态代理和静态代理
动态代理与静态代理相比较,最大的好处是接口中声明的所有方法都被转移到调用处理器一个集中的方法中处理(InvocationHandler.invoke)。这样,在接口方法数量比较多的时候,我们可以进行灵活处理,而不需要像静态代理那样每一个方法进行中转。
如果接口增加一个方法,静态代理模式除了所有实现类需要实现这个方法外,所有代理类也需要实现此方法。增加了代码维护的复杂度。而动态代理不会出现该问题
优缺点
优点:
- 代理模式在客户端与目标对象之间起到一个中介作用和保护目标对象的作用;
- 代理对象可以扩展目标对象的功能;
- 代理模式能将客户端与目标对象分离,在一定程度上降低了系统的耦合度;
缺点:
- 增加了系统的复杂度;
使用场景
远程(Remote)代理
本地服务通过网络请求远程服务。为了实现本地到远程的通信,我们需要实现网络通信,处理其中可能的异常。为良好的代码设计和可维护性,我们将网络通信部分隐藏起来,只暴露给本地服务一个接口,通过该接口即可访问远程服务提供的功能,而不必过多关心通信部分的细节。
防火墙(Firewall)代理
当你将浏览器配置成使用代理功能时,防火墙就将你的浏览器的请求转给互联网;当互联网返回响应时,代理服务器再把它转给你的浏览器。
保护(Protect or Access)代理
控制对一个对象的访问,如果需要,可以给不同的用户提供不同级别的使用权限。
适配器模式
概述
如果去欧洲国家去旅游的话,他们的插座如下图最左边,是欧洲标准。而我们使用的插头如下图最右边的。因此我们的笔记本电脑,手机在当地不能直接充电。所以就需要一个插座转换器,转换器第1面插入当地的插座,第2面供我们充电,这样使得我们的插头在当地能使用。生活中这样的例子很多,手机充电器(将220v转换为5v的电压),读卡器等,其实就是使用到了适配器模式。
定义:
将一个类的接口转换成客户希望的另外一个接口,使得原本由于接口不兼容而不能一起工作的那些类能一起工作。
适配器模式分为类适配器模式和对象适配器模式,前者类之间的耦合度比后者高,且要求程序员了解现有组件库中的相关组件的内部结构,所以应用相对较少些。
结构
适配器模式(Adapter)包含以下主要角色:
- 目标(Target)接口:当前系统业务所期待的接口,它可以是抽象类或接口。
- 适配者(Adaptee)类:它是被访问和适配的现存组件库中的组件接口。
- 适配器(Adapter)类:它是一个转换器,通过继承或引用适配者的对象,把适配者接口转换成目标接口,让客户按目标接口的格式访问适配者。
类适配器模式
实现方式:定义一个适配器类来实现当前系统的业务接口,同时又继承现有组件库中已经存在的组件。
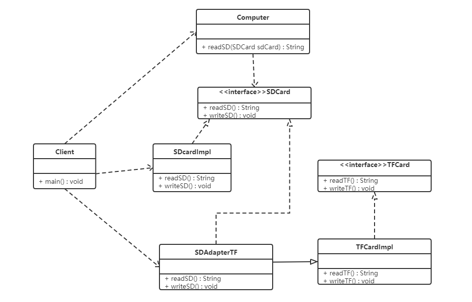
【例】读卡器
现有一台电脑只能读取SD卡,而要读取TF卡中的内容的话就需要使用到适配器模式。创建一个读卡器,将TF卡中的内容读取出来。
类图如下:
代码如下:
//SD卡的接口
public interface SDCard {
//读取SD卡方法
String readSD();
//写入SD卡功能
void writeSD(String msg);
}
//SD卡实现类
public class SDCardImpl implements SDCard {
public String readSD() {
String msg = "sd card read a msg :hello word SD";
return msg;
}
public void writeSD(String msg) {
System.out.println("sd card write msg : " + msg);
}
}
//电脑类
public class Computer {
public String readSD(SDCard sdCard) {
if(sdCard == null) {
throw new NullPointerException("sd card null");
}
return sdCard.readSD();
}
}
//TF卡接口
public interface TFCard {
//读取TF卡方法
String readTF();
//写入TF卡功能
void writeTF(String msg);
}
//TF卡实现类
public class TFCardImpl implements TFCard {
public String readTF() {
String msg ="tf card read msg : hello word tf card";
return msg;
}
public void writeTF(String msg) {
System.out.println("tf card write a msg : " + msg);
}
}
//定义适配器类(SD兼容TF)
public class SDAdapterTF extends TFCardImpl implements SDCard {
public String readSD() {
System.out.println("adapter read tf card ");
return readTF();
}
public void writeSD(String msg) {
System.out.println("adapter write tf card");
writeTF(msg);
}
}
//测试类
public class Client {
public static void main(String[] args) {
Computer computer = new Computer();
SDCard sdCard = new SDCardImpl();
System.out.println(computer.readSD(sdCard));
System.out.println("------------");
SDAdapterTF adapter = new SDAdapterTF();
System.out.println(computer.readSD(adapter));
}
}
类适配器模式违背了合成复用原则。类适配器是客户类有一个接口规范的情况下可用,反之不可用。
实际上类似于HDMI转USB的转换头。
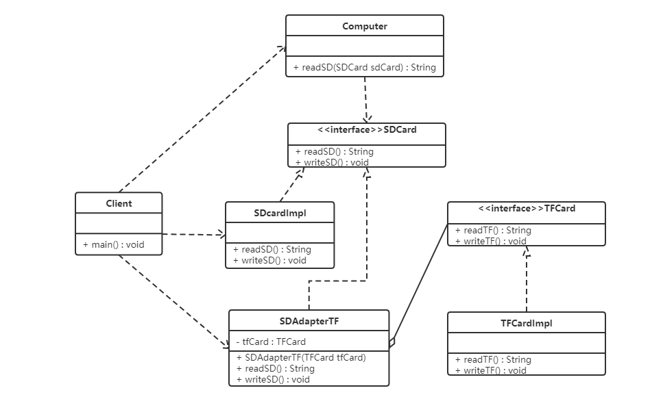
对象适配器模式
实现方式:对象适配器模式可釆用将现有组件库中已经实现的组件引入适配器类中,该类同时实现当前系统的业务接口。
【例】读卡器
我们使用对象适配器模式将读卡器的案例进行改写。类图如下:
代码如下:
类适配器模式的代码,我们只需要修改适配器类(SDAdapterTF)和测试类。
//创建适配器对象(SD兼容TF)
public class SDAdapterTF implements SDCard {
private TFCard tfCard;
public SDAdapterTF(TFCard tfCard) {
this.tfCard = tfCard;
}
public String readSD() {
System.out.println("adapter read tf card ");
return tfCard.readTF();
}
public void writeSD(String msg) {
System.out.println("adapter write tf card");
tfCard.writeTF(msg);
}
}
//测试类
public class Client {
public static void main(String[] args) {
Computer computer = new Computer();
SDCard sdCard = new SDCardImpl();
System.out.println(computer.readSD(sdCard));
System.out.println("------------");
TFCard tfCard = new TFCardImpl();
SDAdapterTF adapter = new SDAdapterTF(tfCard);
System.out.println(computer.readSD(adapter));
}
}
注意:还有一个适配器模式是接口适配器模式。当不希望实现一个接口中所有的方法时,可以创建一个抽象类Adapter ,实现所有方法。而此时我们只需要继承该抽象类即可。
应用场景
- 以前开发的系统存在满足新系统功能需求的类,但其接口同新系统的接口不一致。
- 使用第三方提供的组件,但组件接口定义和自己要求的接口定义不同。
JDK源码解析
Reader(字符流)、InputStream(字节流)的适配使用的是InputStreamReader。
InputStreamReader继承自java.io包中的Reader,对他中的抽象的未实现的方法给出实现。如:
public int read() throws IOException {
return sd.read();
}
public int read(char cbuf[], int offset, int length) throws IOException {
return sd.read(cbuf, offset, length);
}
如上代码中的sd(StreamDecoder类对象),在Sun的JDK实现中,实际的方法实现是对sun.nio.cs.StreamDecoder类的同名方法的调用封装。类结构图如下:
从上图可以看出:
- InputStreamReader是对同样实现了Reader的StreamDecoder的封装。
- StreamDecoder不是Java SE API中的内容,是Sun JDK给出的自身实现。但我们知道他们对构造方法中的字节流类(InputStream)进行封装,并通过该类进行了字节流和字符流之间的解码转换。
结论:
从表层来看,InputStreamReader做了InputStream字节流类到Reader字符流之间的转换。而从如上Sun JDK中的实现类关系结构中可以看出,是StreamDecoder的设计实现在实际上采用了适配器模式。
装饰者模式
概述
我们先来看一个快餐店的例子。
快餐店有炒面、炒饭这些快餐,可以额外附加鸡蛋、火腿、培根这些配菜,当然加配菜需要额外加钱,每个配菜的价钱通常不太一样,那么计算总价就会显得比较麻烦。
使用继承的方式存在的问题:
- 扩展性不好
如果要再加一种配料(火腿肠),我们就会发现需要给FriedRice和FriedNoodles分别定义一个子类。如果要新增一个快餐品类(炒河粉)的话,就需要定义更多的子类。
- 产生过多的子类
定义:
指在不改变现有对象结构的情况下,动态地给该对象增加一些职责(即增加其额外功能)的模式。
结构
装饰(Decorator)模式中的角色:
- 抽象构件(Component)角色 :定义一个抽象接口以规范准备接收附加责任的对象。
- 具体构件(Concrete Component)角色 :实现抽象构件,通过装饰角色为其添加一些职责。
- 抽象装饰(Decorator)角色 : 继承或实现抽象构件,并包含具体构件的实例,可以通过其子类扩展具体构件的功能。
- 具体装饰(ConcreteDecorator)角色 :实现抽象装饰的相关方法,并给具体构件对象添加附加的责任。
案例
注意,抽象装饰既要继承抽象构件,又要聚合具体构件,因为某个构件被装饰之后,依然属于这种抽象构建,比如炒饭被鸡蛋装饰后,依然是炒饭,只不过变成了鸡蛋炒饭而已,所以依然属于快餐这个抽象构件。
我们使用装饰者模式对快餐店案例进行改进,体会装饰者模式的精髓。
类图如下:
代码如下:
//快餐接口
public abstract class FastFood {
private float price;
private String desc;
public FastFood() {
}
public FastFood(float price, String desc) {
this.price = price;
this.desc = desc;
}
public void setPrice(float price) {
this.price = price;
}
public float getPrice() {
return price;
}
public String getDesc() {
return desc;
}
public void setDesc(String desc) {
this.desc = desc;
}
public abstract float cost(); //获取价格
}
//炒饭
public class FriedRice extends FastFood {
public FriedRice() {
super(10, "炒饭");
}
public float cost() {
return getPrice();
}
}
//炒面
public class FriedNoodles extends FastFood {
public FriedNoodles() {
super(12, "炒面");
}
public float cost() {
return getPrice();
}
}
//配料类
public abstract class Garnish extends FastFood {
private FastFood fastFood;
public FastFood getFastFood() {
return fastFood;
}
public void setFastFood(FastFood fastFood) {
this.fastFood = fastFood;
}
public Garnish(FastFood fastFood, float price, String desc) {
super(price,desc);
this.fastFood = fastFood;
}
}
//鸡蛋配料
public class Egg extends Garnish {
public Egg(FastFood fastFood) {
super(fastFood,1,"鸡蛋");
}
public float cost() {
return getPrice() + getFastFood().getPrice();
}
@Override
public String getDesc() {
return super.getDesc() + getFastFood().getDesc();
}
}
//培根配料
public class Bacon extends Garnish {
public Bacon(FastFood fastFood) {
super(fastFood,2,"培根");
}
@Override
public float cost() {
return getPrice() + getFastFood().getPrice();
}
@Override
public String getDesc() {
return super.getDesc() + getFastFood().getDesc();
}
}
//测试类
public class Client {
public static void main(String[] args) {
//点一份炒饭
FastFood food = new FriedRice();
//花费的价格
System.out.println(food.getDesc() + " " + food.cost() + "元");
System.out.println("========");
//点一份加鸡蛋的炒饭
FastFood food1 = new FriedRice();
food1 = new Egg(food1);
//花费的价格
System.out.println(food1.getDesc() + " " + food1.cost() + "元");
System.out.println("========");
//点一份加培根的炒面
FastFood food2 = new FriedNoodles();
food2 = new Bacon(food2);
//花费的价格
System.out.println(food2.getDesc() + " " + food2.cost() + "元");
}
}
好处:
-
饰者模式可以带来比继承更加灵活性的扩展功能,使用更加方便,可以通过组合不同的装饰者对象来获取具有不同行为状态的多样化的结果。装饰者模式比继承更具良好的扩展性,完美的遵循开闭原则,继承是静态的附加责任,装饰者则是动态的附加责任。
-
装饰类和被装饰类可以独立发展,不会相互耦合,装饰模式是继承的一个替代模式,装饰模式可以动态扩展一个实现类的功能。
使用场景
当不能采用继承的方式对系统进行扩充或者采用继承不利于系统扩展和维护时。
不能采用继承的情况主要有两类:
-
第一类是系统中存在大量独立的扩展,为支持每一种组合将产生大量的子类,使得子类数目呈爆炸性增长;
-
第二类是因为类定义不能继承(如final类)
在不影响其他对象的情况下,以动态、透明的方式给单个对象添加职责。
当对象的功能要求可以动态地添加,也可以再动态地撤销时。
JDK源码解析
IO流中的包装类使用到了装饰者模式。BufferedInputStream,BufferedOutputStream,BufferedReader,BufferedWriter。
我们以BufferedWriter举例来说明,先看看如何使用BufferedWriter
public class Demo {
public static void main(String[] args) throws Exception{
//创建BufferedWriter对象
//创建FileWriter对象
FileWriter fw = new FileWriter("C:\\Users\\Think\\Desktop\\a.txt");
BufferedWriter bw = new BufferedWriter(fw);
//写数据
bw.write("hello Buffered");
bw.close();
}
}
使用起来感觉确实像是装饰者模式,接下来看它们的结构:
小结:
BufferedWriter使用装饰者模式对Writer子实现类进行了增强,添加了缓冲区,提高了写数据的效率。
代理和装饰者的区别
静态代理和装饰者模式的区别:
相同点
- 都要实现与目标类相同的业务接口
- 在两个类中都要声明目标对象
- 都可以在不修改目标类的前提下增强目标方法
不同点
- 目的不同
装饰者是为了增强目标对象
静态代理是为了保护和隐藏目标对象 - 获取目标对象构建的地方不同
装饰者是由外界传递进来,可以通过构造方法传递
静态代理是在代理类内部创建,以此来隐藏目标对象
桥接模式
概述
现在有一个需求,需要创建不同的图形,并且每个图形都有可能会有不同的颜色。我们可以利用继承的方式来设计类的关系:
我们可以发现有很多的类,假如我们再增加一个形状或再增加一种颜色,就需要创建更多的类。
试想,在一个有多种可能会变化的维度的系统中,用继承方式会造成类爆炸,扩展起来不灵活。每次在一个维度上新增一个具体实现都要增加多个子类。为了更加灵活的设计系统,我们此时可以考虑使用桥接模式。
定义:
将抽象与实现分离,使它们可以独立变化。它是用组合关系代替继承关系来实现,从而降低了抽象和实现这两个可变维度的耦合度。
实际上很简单,就是把颜色作为一种属性加入到图形类中而已。
结构
桥接(Bridge)模式包含以下主要角色:
- 抽象化(Abstraction)角色(图形类) :定义抽象类,并包含一个对实现化对象的引用。
- 扩展抽象化(Refined Abstraction)角色(图形类的子类) :是抽象化角色的子类,实现父类中的业务方法,并通过组合关系调用实现化角色中的业务方法。
- 实现化(Implementor)角色(颜色类) :定义实现化角色的接口,供扩展抽象化角色调用。
- 具体实现化(Concrete Implementor)角色 (颜色类的子类):给出实现化角色接口的具体实现。
案例
【例】视频播放器
需要开发一个跨平台视频播放器,可以在不同操作系统平台(如Windows、Mac、Linux等)上播放多种格式的视频文件,常见的视频格式包括RMVB、AVI、WMV等。该播放器包含了两个维度,适合使用桥接模式。
类图如下:
代码如下:
//视频文件
public interface VideoFile {
void decode(String fileName);
}
//avi文件
public class AVIFile implements VideoFile {
public void decode(String fileName) {
System.out.println("avi视频文件:"+ fileName);
}
}
//rmvb文件
public class REVBBFile implements VideoFile {
public void decode(String fileName) {
System.out.println("rmvb文件:" + fileName);
}
}
//操作系统版本
public abstract class OperatingSystemVersion {
protected VideoFile videoFile;
public OperatingSystemVersion(VideoFile videoFile) {
this.videoFile = videoFile;
}
public abstract void play(String fileName);
}
//Windows版本
public class Windows extends OperatingSystem {
public Windows(VideoFile videoFile) {
super(videoFile);
}
public void play(String fileName) {
videoFile.decode(fileName);
}
}
//mac版本
public class Mac extends OperatingSystemVersion {
public Mac(VideoFile videoFile) {
super(videoFile);
}
public void play(String fileName) {
videoFile.decode(fileName);
}
}
//测试类
public class Client {
public static void main(String[] args) {
OperatingSystem os = new Windows(new AVIFile());
os.play("战狼3");
}
}
好处:
- 桥接模式提高了系统的可扩充性,在两个变化维度中任意扩展一个维度,都不需要修改原有系统。
如:如果现在还有一种视频文件类型wmv,我们只需要再定义一个类实现VideoFile接口即可,其他类不需要发生变化。
- 实现细节对客户透明
使用场景
- 当一个类存在两个独立变化的维度,且这两个维度都需要进行扩展时。
- 当一个系统不希望使用继承或因为多层次继承导致系统类的个数急剧增加时。
- 当一个系统需要在构件的抽象化角色和具体化角色之间增加更多的灵活性时。避免在两个层次之间建立静态的继承联系,通过桥接模式可以使它们在抽象层建立一个关联关系。
外观模式
概述
有些人可能炒过股票,但其实大部分人都不太懂,这种没有足够了解证券知识的情况下做股票是很容易亏钱的,刚开始炒股肯定都会想,如果有个懂行的帮帮手就好,其实基金就是个好帮手,支付宝里就有许多的基金,它将投资者分散的资金集中起来,交由专业的经理人进行管理,投资于股票、债券、外汇等领域,而基金投资的收益归持有者所有,管理机构收取一定比例的托管管理费用。
定义:
又名门面模式,是一种通过为多个复杂的子系统提供一个一致的接口,而使这些子系统更加容易被访问的模式。该模式对外有一个统一接口,外部应用程序不用关心内部子系统的具体的细节,这样会大大降低应用程序的复杂度,提高了程序的可维护性。
外观(Facade)模式是“迪米特法则”的典型应用
很显然,这里将n-n的关系转化为了n-1-n的关系。
结构
外观(Facade)模式包含以下主要角色:
- 外观(Facade)角色:为多个子系统对外提供一个共同的接口。
- 子系统(Sub System)角色:实现系统的部分功能,客户可以通过外观角色访问它。
案例
【例】智能家电控制
小明的爷爷已经60岁了,一个人在家生活:每次都需要打开灯、打开电视、打开空调;睡觉时关闭灯、关闭电视、关闭空调;操作起来都比较麻烦。所以小明给爷爷买了智能音箱,可以通过语音直接控制这些智能家电的开启和关闭。类图如下:
代码如下:
//灯类
public class Light {
public void on() {
System.out.println("打开了灯....");
}
public void off() {
System.out.println("关闭了灯....");
}
}
//电视类
public class TV {
public void on() {
System.out.println("打开了电视....");
}
public void off() {
System.out.println("关闭了电视....");
}
}
//控制类
public class AirCondition {
public void on() {
System.out.println("打开了空调....");
}
public void off() {
System.out.println("关闭了空调....");
}
}
//智能音箱
public class SmartAppliancesFacade {
private Light light;
private TV tv;
private AirCondition airCondition;
public SmartAppliancesFacade() {
light = new Light();
tv = new TV();
airCondition = new AirCondition();
}
public void say(String message) {
if(message.contains("打开")) {
on();
} else if(message.contains("关闭")) {
off();
} else {
System.out.println("我还听不懂你说的!!!");
}
}
//起床后一键开电器
private void on() {
System.out.println("起床了");
light.on();
tv.on();
airCondition.on();
}
//睡觉一键关电器
private void off() {
System.out.println("睡觉了");
light.off();
tv.off();
airCondition.off();
}
}
//测试类
public class Client {
public static void main(String[] args) {
//创建外观对象
SmartAppliancesFacade facade = new SmartAppliancesFacade();
//客户端直接与外观对象进行交互
facade.say("打开家电");
facade.say("关闭家电");
}
}
好处:
- 降低了子系统与客户端之间的耦合度,使得子系统的变化不会影响调用它的客户类。
- 对客户屏蔽了子系统组件,减少了客户处理的对象数目,并使得子系统使用起来更加容易。
缺点:
- 不符合开闭原则,修改很麻烦
使用场景
- 对分层结构系统构建时,使用外观模式定义子系统中每层的入口点可以简化子系统之间的依赖关系。
- 当一个复杂系统的子系统很多时,外观模式可以为系统设计一个简单的接口供外界访问。
- 当客户端与多个子系统之间存在很大的联系时,引入外观模式可将它们分离,从而提高子系统的独立性和可移植性。
源码解析
使用tomcat作为web容器时,接收浏览器发送过来的请求,tomcat会将请求信息封装成ServletRequest对象,如下图①处对象。但是大家想想ServletRequest是一个接口,它还有一个子接口HttpServletRequest,而我们知道该request对象肯定是一个HttpServletRequest对象的子实现类对象,到底是哪个类的对象呢?可以通过输出request对象,我们就会发现是一个名为RequestFacade的类的对象。
RequestFacade类就使用了外观模式。先看结构图:
为什么在此处使用外观模式呢?
定义 RequestFacade 类,分别实现 ServletRequest ,同时定义私有成员变量 Request ,并且方法的实现调用 Request 的实现。然后,将 RequestFacade上转为 ServletRequest 传给 servlet 的 service 方法,这样即使在 servlet 中被下转为 RequestFacade ,也不能访问私有成员变量对象中的方法。既用了 Request ,又能防止其中方法被不合理的访问。
组合模式
概述
对于这个图片肯定会非常熟悉,上图我们可以看做是一个文件系统,对于这样的结构我们称之为树形结构。在树形结构中可以通过调用某个方法来遍历整个树,当我们找到某个叶子节点后,就可以对叶子节点进行相关的操作。可以将这颗树理解成一个大的容器,容器里面包含很多的成员对象,这些成员对象即可是容器对象也可以是叶子对象。但是由于容器对象和叶子对象在功能上面的区别,使得我们在使用的过程中必须要区分容器对象和叶子对象,但是这样就会给客户带来不必要的麻烦,作为客户而已,它始终希望能够一致的对待容器对象和叶子对象。
定义:
又名部分整体模式,是用于把一组相似的对象当作一个单一的对象。组合模式依据树形结构来组合对象,用来表示部分以及整体层次。这种类型的设计模式属于结构型模式,它创建了对象组的树形结构。
结构
组合模式主要包含三种角色:
- 抽象根节点(Component):定义系统各层次对象的共有方法和属性,可以预先定义一些默认行为和属性。
- 树枝节点(Composite):定义树枝节点的行为,存储子节点,组合树枝节点和叶子节点形成一个树形结构。
- 叶子节点(Leaf):叶子节点对象,其下再无分支,是系统层次遍历的最小单位。
案例实现
【例】软件菜单
如下图,我们在访问别的一些管理系统时,经常可以看到类似的菜单。一个菜单可以包含菜单项(菜单项是指不再包含其他内容的菜单条目),也可以包含带有其他菜单项的菜单,因此使用组合模式描述菜单就很恰当,我们的需求是针对一个菜单,打印出其包含的所有菜单以及菜单项的名称。
要实现该案例,我们先画出类图:
代码实现:
不管是菜单还是菜单项,都应该继承自统一的接口,这里姑且将这个统一的接口称为菜单组件。
//菜单组件 不管是菜单还是菜单项,都应该继承该类
public abstract class MenuComponent {
protected String name;
protected int level;
//添加菜单
public void add(MenuComponent menuComponent){
throw new UnsupportedOperationException();
}
//移除菜单
public void remove(MenuComponent menuComponent){
throw new UnsupportedOperationException();
}
//获取指定的子菜单
public MenuComponent getChild(int i){
throw new UnsupportedOperationException();
}
//获取菜单名称
public String getName(){
return name;
}
public void print(){
throw new UnsupportedOperationException();
}
}
这里的MenuComponent定义为抽象类,因为有一些共有的属性和行为要在该类中实现,Menu和MenuItem类就可以只覆盖自己感兴趣的方法,而不用搭理不需要或者不感兴趣的方法,举例来说,Menu类可以包含子菜单,因此需要覆盖add()、remove()、getChild()方法,但是MenuItem就不应该有这些方法。这里给出的默认实现是抛出异常,你也可以根据自己的需要改写默认实现。
public class Menu extends MenuComponent {
private List<MenuComponent> menuComponentList;
public Menu(String name,int level){
this.level = level;
this.name = name;
menuComponentList = new ArrayList<MenuComponent>();
}
@Override
public void add(MenuComponent menuComponent) {
menuComponentList.add(menuComponent);
}
@Override
public void remove(MenuComponent menuComponent) {
menuComponentList.remove(menuComponent);
}
@Override
public MenuComponent getChild(int i) {
return menuComponentList.get(i);
}
@Override
public void print() {
for (int i = 1; i < level; i++) {
System.out.print("--");
}
System.out.println(name);
for (MenuComponent menuComponent : menuComponentList) {
menuComponent.print();
}
}
}
Menu类已经实现了除了getName方法的其他所有方法,因为Menu类具有添加菜单,移除菜单和获取子菜单的功能。
public class MenuItem extends MenuComponent {
public MenuItem(String name,int level) {
this.name = name;
this.level = level;
}
@Override
public void print() {
for (int i = 1; i < level; i++) {
System.out.print("--");
}
System.out.println(name);
}
}
MenuItem是菜单项,不能再有子菜单,所以添加菜单,移除菜单和获取子菜单的功能并不能实现。
组合模式的分类
在使用组合模式时,根据抽象构件类的定义形式,我们可将组合模式分为透明组合模式和安全组合模式两种形式。
- 透明组合模式
透明组合模式中,抽象根节点角色中声明了所有用于管理成员对象的方法,比如在示例中 MenuComponent
声明了 add
、remove
、getChild
方法,这样做的好处是确保所有的构件类都有相同的接口。透明组合模式也是组合模式的标准形式。
透明组合模式的缺点是不够安全,因为叶子对象和容器对象在本质上是有区别的,叶子对象不可能有下一个层次的对象,即不可能包含成员对象,因此为其提供 add()、remove() 等方法是没有意义的,这在编译阶段不会出错,但在运行阶段如果调用这些方法可能会出错(如果没有提供相应的错误处理代码)
- 安全组合模式
在安全组合模式中,在抽象构件角色中没有声明任何用于管理成员对象的方法,而是在树枝节点 Menu
类中声明并实现这些方法。安全组合模式的缺点是不够透明,因为叶子构件和容器构件具有不同的方法,且容器构件中那些用于管理成员对象的方法没有在抽象构件类中定义,因此客户端不能完全针对抽象编程,必须有区别地对待叶子构件和容器构件。
优点
- 组合模式可以清楚地定义分层次的复杂对象,表示对象的全部或部分层次,它让客户端忽略了层次的差异,方便对整个层次结构进行控制。
- 客户端可以一致地使用一个组合结构或其中单个对象,不必关心处理的是单个对象还是整个组合结构,简化了客户端代码。
- 在组合模式中增加新的树枝节点和叶子节点都很方便,无须对现有类库进行任何修改,符合“开闭原则”。
- 组合模式为树形结构的面向对象实现提供了一种灵活的解决方案,通过叶子节点和树枝节点的递归组合,可以形成复杂的树形结构,但对树形结构的控制却非常简单。
使用场景
组合模式正是应树形结构而生,所以组合模式的使用场景就是出现树形结构的地方。比如:文件目录显示,多级目录呈现等树形结构数据的操作。
好宝宝,除夕快乐!o(*≧▽≦)ツ┏━┓